
工业厂房通常具有屋顶面积大、屋面平整,,遮挡物少,,自身用电量大,,电价高等特点,,很是适合装置自觉自用为主的光伏发电系统。。。
现在工商业电价上涨,,各省市高耗能企业电价涨声一直,,在这个情形下,,不少工厂都装置光伏电站,,既环保又节约电费,,装的越早,,回本越快。。。

浙江电价上涨征求意见稿
类似铜业、造纸等需要大宗用电的工厂,,装置光伏项目效果越发!
这不,,近期浙江的花园铜业有限公司和花园金波科技股份有限公司装置的工商业电站就已经并网,,这两家划分是紫铜产品加工企业和不锈钢波纹管厂家,,光伏电站的装机容量5.4兆瓦,,预计年发电540万度,,可节约电费200万元,,年均减排二氧化碳4860吨,,在缓解自身用电压力的同时,,为实现“双碳”目的孝顺实力。。。

航拍视角下,,两座工厂的顶部,,一块块深蓝色的光伏发电板像士兵一样,,整齐齐整、集中连片,,在阳光照射下熠熠发光,,源源一直地为工厂运送电量。。。


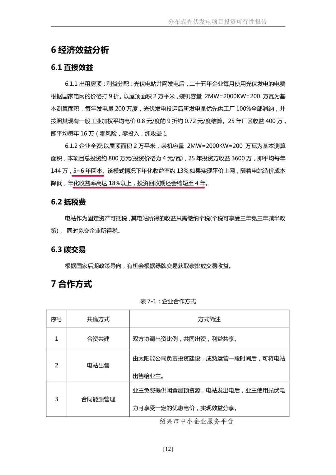
建设工商业屋顶光伏利益颇多,,在资金方面能够盘活屋顶牢靠资产,,增添企业收益;;;;;若是切合绿建标准,,还可以拿到光伏津贴;;;;;节约峰值电费,,余电上网销售;;;;;在社会方面,,能够增进节能减排,,提升企业绿色形象。。。
建设工商业屋顶电站,,已经成为许多企业的选择,,不但是由于光伏电站自己带来的利益,,政府的推广支持也是大部分因素。。。同样照旧浙江,,绍兴政府发改局的官网上曾宣布了《关于推广工商业屋顶漫衍式光伏发电项目的通知》,,推荐外地中小企业使用企业厂衡宇顶建设漫衍式光伏发电项目,,并宣传光伏发电的益处。。。
让我们来看看政府是怎样评价在企业屋顶装置光伏电站的吧:
附件1:太阳能光伏发电会给企业带来哪些利益??
太阳能光伏发电:是将太阳能直接转换为电能的手艺称为光伏发电手艺。。。太阳能是取之不尽的,,只要有太阳光,,随时都有电。。。企业使用修建屋面的优势、建设光伏电站清静可靠,,无噪声,,无污染,,不但起到了发电这个功效并且还增添了修建的美感,, 并为企业创立效益。。。1、太阳能发电系统建设周期短,,恒久收益,,可高效稳固运行25年以上,,从而为企业带来恒久稳固的收益,,光伏发电系统已经成为新时代企业的标配。。。光伏电站为企业屋顶建设了一个隔热保温层,,改善了屋面的隔热状态,,增添了中心流通的空气和镌汰了阳光直射,,为楼顶楼层有用降低厂房温度3-5度,,既降低了能耗,,又降低了工厂内部温度也改善了工人的事情情形,,镌汰了炎天降温的本钱。。。一些生产性企业屋顶少则几千平方多则几万平方,,在企业屋顶装置光伏后这些大面积闲置的园地酿成了名贵的资源,,盘活了企业的牢靠资产,,为企业增添更多收益。。。装置了屋顶光伏发电后、为企业节约峰值电费(白天峰值发电更多),,完万能知足企业在白天的用电需要,,让企业不再肩负高额的峰值、平值电价,,节约用电用度。。。这样光伏发电不但解决了企业自身的用电问题,,特另外发电量还可以为企业创立新的经济效益。。。1)【企业出屋顶空间,,光伏公司认真全额资金】电价优惠利益分成。。。2)【企业出资金,,光伏公司认真妄想、设计、质料、施工、验收】产权100%属于企业6、基本要点:1、企业屋顶可使用面积2000平方以上2、工厂每年用电量在20万度以上
绍兴市中小企业效劳平台
不但枚举了企业装置光伏电站的益处,,还附加了漫衍式光伏发电项目投资可行性报告,,体现装置工商业光伏项目简直是值得投资的:

(文件体现工商业光伏一样平常4-6年可回本)
看了政府的报告和推广,,企业装光伏不但起到了发电这个功效并且还增添了修建的美感,, 并为企业创立效益,,作为工商业主的你还不妄想加入光伏雄师行列吗??